Hardware Asset Management
Our implementation methodology allows you to onboard & utilize the powerful Hardware Asset Management (HAM) functionality within no time. Our expertise of HAM Process, Out-of-the-Box workflows help you to meet the goal of managing & standardizing the asset life cycle pertaining to requesting, procuring, receiving, installing, retiring and disposing of hardware assets.
Our implementation experts ensure you realize the business value with increased consistency in the execution of Hardware Asset Management processes. Reduce the procurement costs by integrating with stock rooms, field services and use available inventory and avoid unnecessary purchase.
We leverage the ITSM knowledge and ensure tight integration with Request Fulfilment, Incident Management, Configuration Management, Procurement Management, Contract Management etc.
Our Approach
ServiceNow’s Hardware Asset Management expands ITSM Asset Management with additional automation and process flows, and functionality. Implementation of HAM Pro should consider Process, People and Tool aspects to ensure the benefits of implementation. Below high-level approach will be followed for implementation of HAM (this aligns to Now Create Methodology).
Objective of the implementation is to fully leverage the automation and workflows available ‘Out-of-the-box’ such as Hardware Asset Order, Hardware Asset Refresh, Lease Expiration, Hardware Disposal Order, Bulk Stock Order or to use the functionality such as Hardware Model Normalization.
ServiceNow advises ITAM implementation as 80% process and 20% tool, aligning to that our implementation approach focuses on Process, People and Tool. This includes drafting Hardware Asset Management Policy, Process, Work Instructions/SOPs, Training, Communication to end users as well as configuring Hardware Asset Management functionality.
The implementation will be carried out in phased manner focussing on following functional areas:
- Fulfilment – Request & Sourcing, Receiving, Contract Management, Lease/Warranties Maintenance, Vendor Management
- Auditing – Scanning/Discovery, Inventory Management
- Active Asset Management – IMAC, Model Management
- Disposition – End of life/Disposals
Depending on the licence procurement, we will implement Agent App for scanning & verifying assets, Now Mobile app to view assets assigned etc.
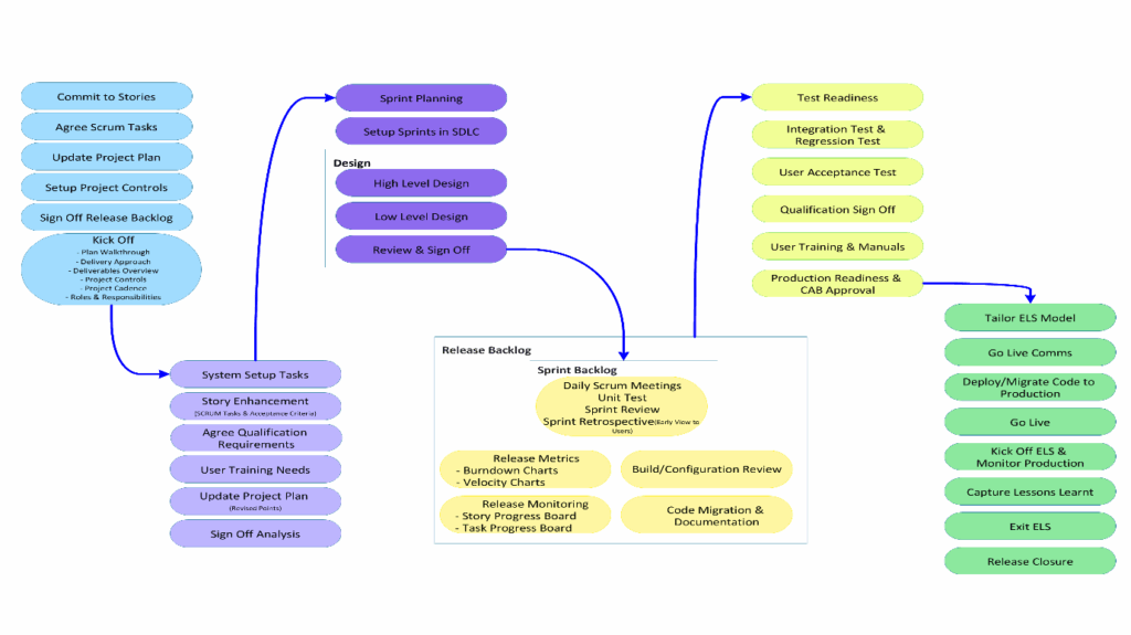
Typical high level plan for implementation is as follows:
Tailored Process Guides
User Stories & Product Backlog
HLD & LLDs (for Integrations)
Update Sets & Deployment Files
Test Strategy
Change Enablement Plan
User Training & Training Materials
Participate in the workshops & input on the Process design & Functional requirements.
Provide access to systems needing integration.
Cyber & Information Security review of the design.
Availability of the Process Owner, Process Analyst & other cross-functional teams.

